Микросервисы, Docker, Kafka Spring Cloud, реактивный стек

Практика: разработка бэкенд для сервиса заказов еды на вынос
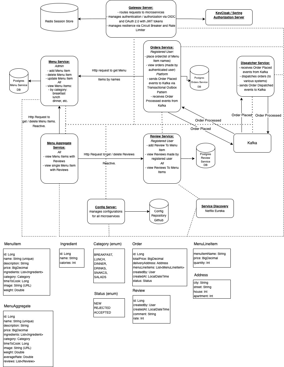
на микросервисной архитектуре по приведенной схеме и с использованием списка технологий из раздела "О курсе"
Средний уровень
5-10 часов в неделю

Чему вы научитесь

  • Разрабатывать и поддерживать проекты на микросервисной архитектуре

О курсе

На курсе мы на практике разрабатываем бэкенд для сервиса заказов еды на вынос на микросервисной архитектуре по приведенной схеме.

 

Список используемых технологий:

  1. Spring Boot 3
  2. Docker / Docker Compose
  3. Kafka
  4. Kafka Connect + Debezium Postgres Connector
  5. Avro - сериализация данных для Kafka
  6. Confluent Schema Registry - хранение схем данных для Kafka
  7. Redis - хранение сессий + rate limiting
  8. KeyCloak - сервер автризации и аутентификации
  9. Spring MVC, REST API - веб императивный стек
  10. Project Reactor, Spring WebFlux, REST API - веб реактивный стек
  11. R2DBC - доступ к данным по реактивному драйверу
  12. Postgres - основная БД
  13. Flyway - инструмент миграций БД
  14. Spring Data Jpa / Hibernate - ORM, доступ к данным
  15. Spring Cloud Gateway - единая точка входа в приложение
  16. Spring Cloud Config Server - хранение конфигураций
  17. Spring Cloud Netflix Eureka (Service Discovery) - обнаружение микросервисов
  18. Spring Cloud Resilience4j - rate limiting, circuit breaker, retry
  19. TestContainers - тестирование
  20. WireMock - интеграционное тестирование
  21. MockWebServer (OkHttp) - интеграционное тестирование
  22. Github Actions - простые пайплайны CI
  23. OAuth 2.0 - авторизация
  24. OIDC - аутентификация
  25. Micrometer - инструментация микросервисов, чтобы они могли отдавать метрики
  26. Prometheus - сбор, аггрегация и хранение метрик
  27. Grafana - визуализация трассировок, метрик, логов
  28. Loki - распределенное логирование
  29. Zipkin - распределенные трассировки
  30. Tempo - распределенные трассировки, после Zipkin в образовательных целях

Все технологии, которые не входят в курс стажировки TopJava (Spring Boot, JPA, Security), в том объеме, который нужен на курсе, даются с азов

 

Для кого этот курс

Для Java-разработчиков - готовых повысить свой уровень и обучиться микросервисной архитектуре - которые уже работают с микросервисами и хотят повысить компетенцию - которые хотят получить первый оффер, благодаря опыту с востребованным стеком микросервисов

Начальные требования

Знание основ Spring Boot, JPA, Security.
Оптимально: стажировка Spring/ JPA Enterprise (TopJava)

Для прохождения курса потребуется установка Gradle и Docker

Наши преподаватели

Как проходит обучение

Занятия проходятся индивидуально, по своему графику, материалы курса даются навсегда.

  • Краткая теория, достаточная для понимания кода, с ресурсами на глубокое погружение
  • Практика: репозиторий с кодом микросервиса и патчами
  • Практика: домашние задания для самостоятельного выполнения с разбором решения (без проверки)
  • Группа поддержки в telegram по всем занятиям курса (в платной части)

Программа курса

загружаем...

Что вы получаете

  • Доступ ко всем материалам занятий (пошаговый текстовой туториал)
  • Репозиторий и код проекта (обновление патчами или скачать весь проект)
  • Практика и примеры применения всех перечисленных технологий
  • Домашние задания для самостоятельного выполнения с разбором решения (без проверки)
  • Поддержка в специальной группе Telegram (в платной части)
  • Навыки и знания в разработке микросервисов, востребованные работодателем
  • Огромный стек технологий в резюме и группа проектов портфолио
  • Повышенную ценность, как Java-разработчик
Price: Бесплатно

Расскажите о курсе друзьям

Price: Бесплатно